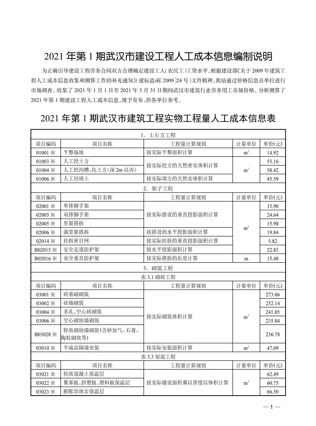
2021年1期武汉人工信息价武汉造价库信息价说明:2021年1期武汉人工造价库信息价电子版资料是武汉市造价库官方在2021年对武汉市工程造价管理站及造价协会发布的《武汉市信息价期刊》原件扫描得出;造价库 www.zaojiaku.com 提供武汉市建设工程管理部门官方发布的1月武汉价格信息是武汉建设工程所用材料的指导价,也是武汉工程造价行业材料价格标准;武汉信息价可用于武汉市工程建设项目编制预算价、招标控制价、工程结算价;2021年1期武汉人工造价库信息价材料价格也可以作为武汉市2021年工程建设合同约定时间内的纠纷仲裁依据;2021年1期武汉人工造价库信息价下载上一份:榆林市2021年1月建设工程造价信息下一份:2021年1期武汉苗木信息价湖北造价库工程信息湖北2021年信息价武汉造价库资料网武汉2021年信息价武汉造价库数据网武汉造价库信息网湖北造价库信息湖北造价库信息武汉造价库信息恩施造价库信息荆州造价库信息咸宁造价库信息荆门造价库信息宜昌造价库信息黄冈造价库信息孝感造价库信息黄石造价库信息襄阳造价库信息仙桃造价库信息十堰造价库信息鄂州造价库信息赤壁造价库信息