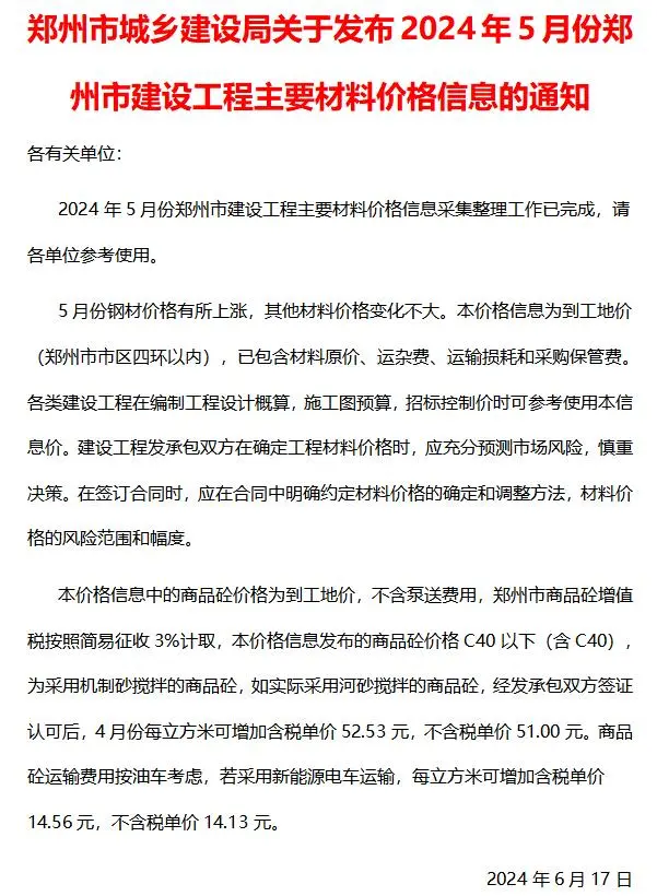
郑州市2024年5月信息价郑州造价库信息价说明:郑州市2024年5月造价库信息价电子版资料是郑州市造价库官方在2024年对郑州市工程造价管理站及造价协会发布的《郑州市信息价期刊》原件扫描得出;造价库 www.zaojiaku.com 提供郑州市建设工程管理部门官方发布的5月郑州价格信息是郑州建设工程所用材料的指导价,也是郑州工程造价行业材料价格标准;郑州信息价可用于郑州市工程建设项目编制预算价、招标控制价、工程结算价;郑州市2024年5月造价库信息价材料价格也可以作为郑州市2024年工程建设合同约定时间内的纠纷仲裁依据;郑州市2024年5月造价库信息价下载上一份:宿州市2024年5月工程造价下一份:洛阳2024年2期3、4月信息价河南造价库工程信息河南2024年信息价郑州造价库文档郑州2024年信息价郑州造价库文件网郑州造价库资料网河南造价库信息商丘造价库信息三门峡造价库信息南阳造价库信息郑州造价库信息平顶山造价库信息开封造价库信息济源造价库信息焦作造价库信息河南造价库信息许昌造价库信息洛阳造价库信息濮阳造价库信息驻马店造价库信息信阳造价库信息安阳造价库信息新乡造价库信息鹤壁造价库信息周口造价库信息栾川造价库信息漯河造价库信息新安造价库信息偃师造价库信息