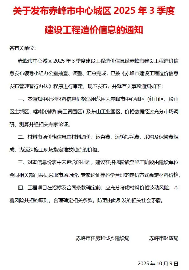
赤峰2025年3季度信息价赤峰造价库信息价说明:赤峰2025年3季度造价库信息价电子版资料是赤峰市造价库官方在2025年对赤峰市工程造价管理站及造价协会发布的《赤峰市信息价期刊》原件扫描得出;造价库 www.zaojiaku.com 提供赤峰市建设工程管理部门官方发布的9月赤峰价格信息是赤峰建设工程所用材料的指导价,也是赤峰工程造价行业材料价格标准;赤峰信息价可用于赤峰市工程建设项目编制预算价、招标控制价、工程结算价;赤峰2025年3季度造价库信息价材料价格也可以作为赤峰市2025年工程建设合同约定时间内的纠纷仲裁依据;赤峰建筑造价信息官方统计内容只包含主材,未统计材料需双方自行协商.赤峰2025年3季度造价库信息价下载上一份:泸州市2025年9月造价信息下一份:鄂尔多斯市2025年9月工程造价信息内蒙古造价库工程信息内蒙古2025年信息价赤峰造价库下载赤峰2025年信息价赤峰造价库信息价赤峰造价信息库内蒙古造价库信息赤峰造价库信息包头造价库信息鄂尔多斯造价库信息乌海造价库信息呼伦贝尔造价库信息呼和浩特造价库信息锡林郭勒造价库信息乌兰察布造价库信息通辽造价库信息阿拉善造价库信息兴安盟造价库信息内蒙古造价库信息