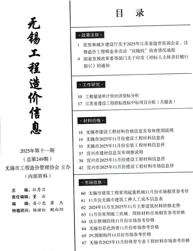
无锡市2025年11月信息价无锡造价库信息价说明:无锡市2025年11月造价库信息价电子版资料是无锡市造价库官方在2025年对无锡市工程造价管理站及造价协会发布的《无锡市信息价期刊》原件扫描得出;造价库 www.zaojiaku.com 提供无锡市建设工程管理部门官方发布的11月无锡价格信息是无锡建设工程所用材料的指导价,也是无锡工程造价行业材料价格标准;无锡信息价可用于无锡市工程建设项目编制预算价、招标控制价、工程结算价;无锡市2025年11月造价库信息价材料价格也可以作为无锡市2025年工程建设合同约定时间内的纠纷仲裁依据;无锡信息价包含区域:无锡市、宜兴市、江阴市;无锡市2025年11月造价库信息价下载上一份:南宁2025年11月上半月信息价下一份:玉溪2025年11月厂商报价信息价江苏造价库工程信息江苏2025年信息价无锡造价库电子版无锡2025年信息价无锡造价库期刊无锡造价库文档江苏造价库信息盐城造价库信息常州造价库信息无锡造价库信息扬州造价库信息镇江造价库信息苏州造价库信息南京造价库信息淮安造价库信息徐州造价库信息连云港造价库信息南通造价库信息宿迁造价库信息东海造价库信息泰州造价库信息海门造价库信息海安造价库信息