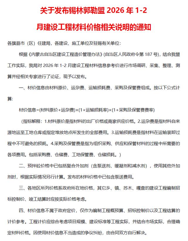
锡林郭勒2026年1、2月(第1期)信息价锡林郭勒造价库信息价说明:锡林郭勒2026年1、2月(第1期)造价库信息价电子版资料是锡林郭勒市造价库官方在2026年对锡林郭勒市工程造价管理站及造价协会发布的《锡林郭勒市信息价期刊》原件扫描得出;造价库 www.zaojiaku.com 提供锡林郭勒市建设工程管理部门官方发布的2月锡林郭勒价格信息是锡林郭勒建设工程所用材料的指导价,也是锡林郭勒工程造价行业材料价格标准;锡林郭勒信息价可用于锡林郭勒市工程建设项目编制预算价、招标控制价、工程结算价;锡林郭勒2026年1、2月(第1期)造价库信息价材料价格也可以作为锡林郭勒市2026年工程建设合同约定时间内的纠纷仲裁依据;锡林郭勒2026年1、2月(第1期)造价库信息价下载上一份:郴州市2026年1月建设工程造价下一份:中山市2026年2月造价内蒙古造价库工程信息内蒙古2026年信息价锡林郭勒造价库文件网锡林郭勒2026年信息价锡林郭勒造价库资料网锡林郭勒造价库数据网内蒙古造价库信息锡林郭勒造价库信息乌兰察布造价库信息通辽造价库信息鄂尔多斯造价库信息包头造价库信息呼和浩特造价库信息赤峰造价库信息阿拉善造价库信息呼伦贝尔造价库信息乌海造价库信息兴安盟造价库信息内蒙古造价库信息