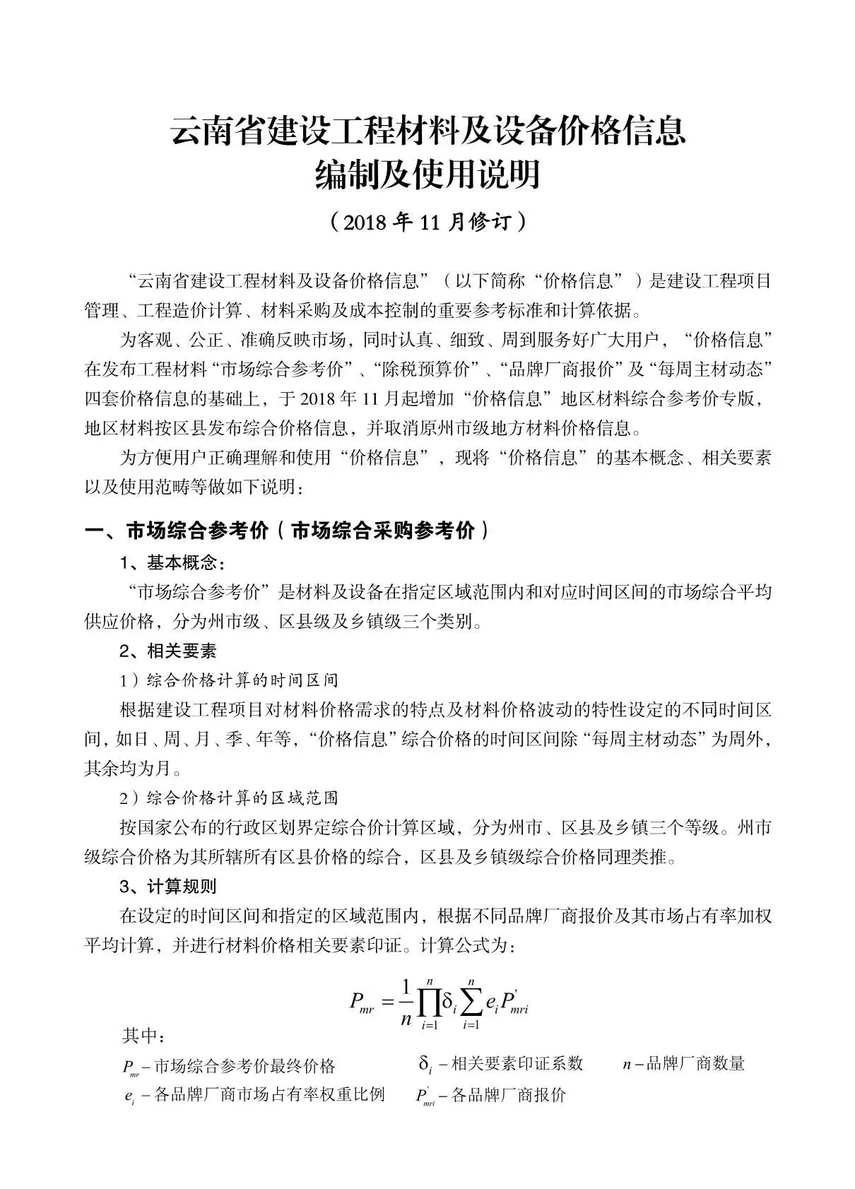
云南省2018年11月信息价云南造价库信息价说明:云南省2018年11月造价库信息价电子版资料是云南省造价库官方在2018年对云南省工程造价管理站及造价协会发布的《云南省信息价期刊》原件扫描得出;造价库 www.zaojiaku.com 提供云南省建设工程管理部门官方发布的11月云南价格信息是云南建设工程所用材料的指导价,也是云南工程造价行业材料价格标准;云南信息价可用于云南省工程建设项目编制预算价、招标控制价、工程结算价;云南省2018年11月造价库信息价材料价格也可以作为云南省2018年工程建设合同约定时间内的纠纷仲裁依据;云南省2018年11月造价库信息价下载上一份:乌海省2018年11月建设工程造价信息下一份:保定省2018年11月工程建设造价信息云南造价库文档云南2018年信息价云南造价库文件网云南造价库资料网云南造价库信息曲靖造价库信息昆明造价库信息怒江造价库信息丽江造价库信息楚雄造价库信息德宏造价库信息大理造价库信息昭通造价库信息玉溪造价库信息保山造价库信息迪庆造价库信息普洱造价库信息文山造价库信息西双版纳造价库信息红河造价库信息临沧造价库信息云南造价库信息