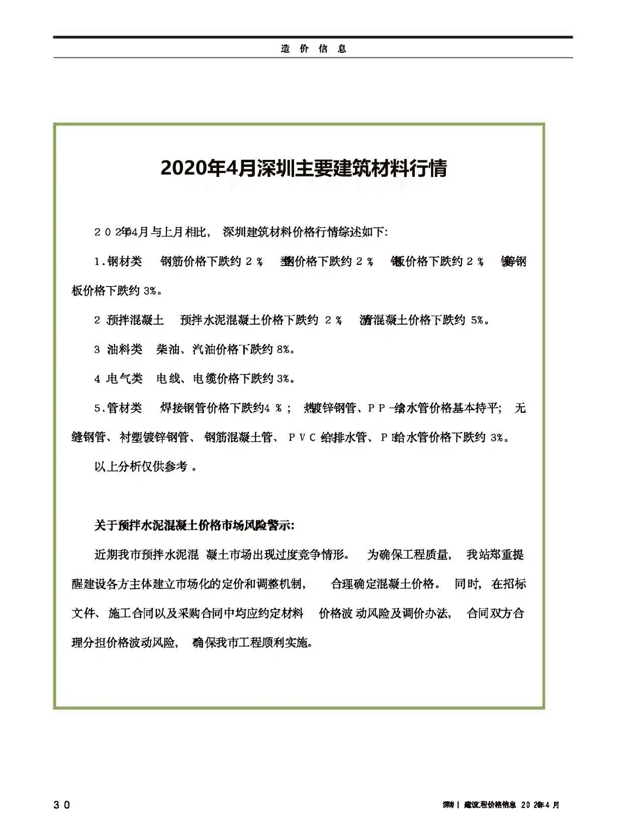
深圳市2020年4月信息价深圳造价库信息价说明:深圳市2020年4月造价库信息价电子版资料是深圳市造价库官方在2020年对深圳市工程造价管理站及造价协会发布的《深圳市信息价期刊》原件扫描得出;造价库 www.zaojiaku.com 提供深圳市建设工程管理部门官方发布的4月深圳价格信息是深圳建设工程所用材料的指导价,也是深圳工程造价行业材料价格标准;深圳信息价可用于深圳市工程建设项目编制预算价、招标控制价、工程结算价;深圳市2020年4月造价库信息价材料价格也可以作为深圳市2020年工程建设合同约定时间内的纠纷仲裁依据;深圳市2020年4月造价库信息价下载上一份:涪陵市2020年4月建设工程造价信息下一份:清远市2020年4月建设工程造价信息广东造价库工程信息广东2020年信息价深圳造价库信息价深圳2020年信息价深圳造价信息库深圳造价库电子版广东造价库信息中山造价库信息阳江造价库信息广州造价库信息韶关造价库信息清远造价库信息珠海造价库信息东莞造价库信息梅州造价库信息深圳造价库信息湛江造价库信息云浮造价库信息江门造价库信息茂名造价库信息肇庆造价库信息惠州造价库信息佛山造价库信息惠东造价库信息河源造价库信息